Diagrams
monthly_pass.png
event_registration_status.png
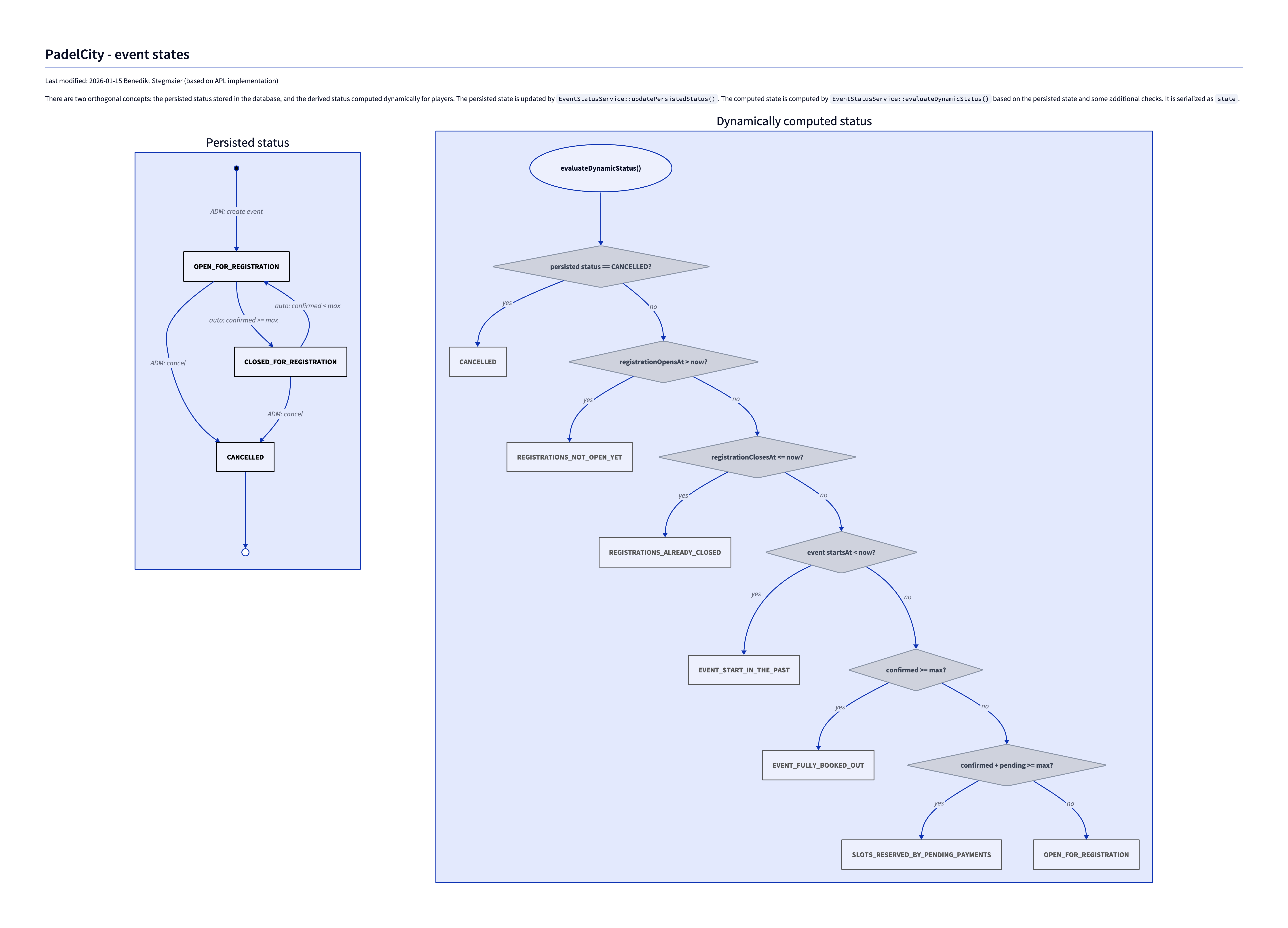
event_status.png
hansefit_account_linking.png
hansefit_account_unlinking.png
hansefit_booking.png
hansefit_checkin.png
match_phases.png
match_phases_legend.png
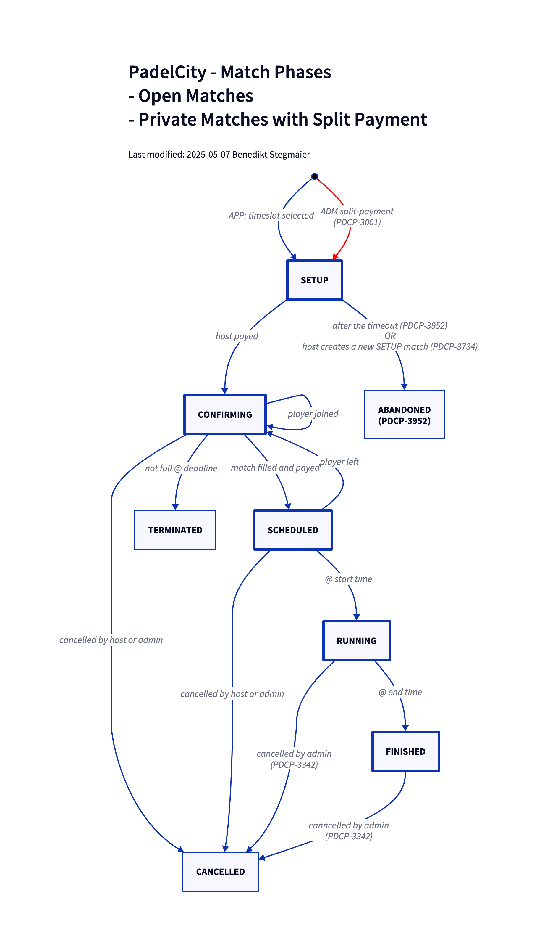
match_phases_open.png
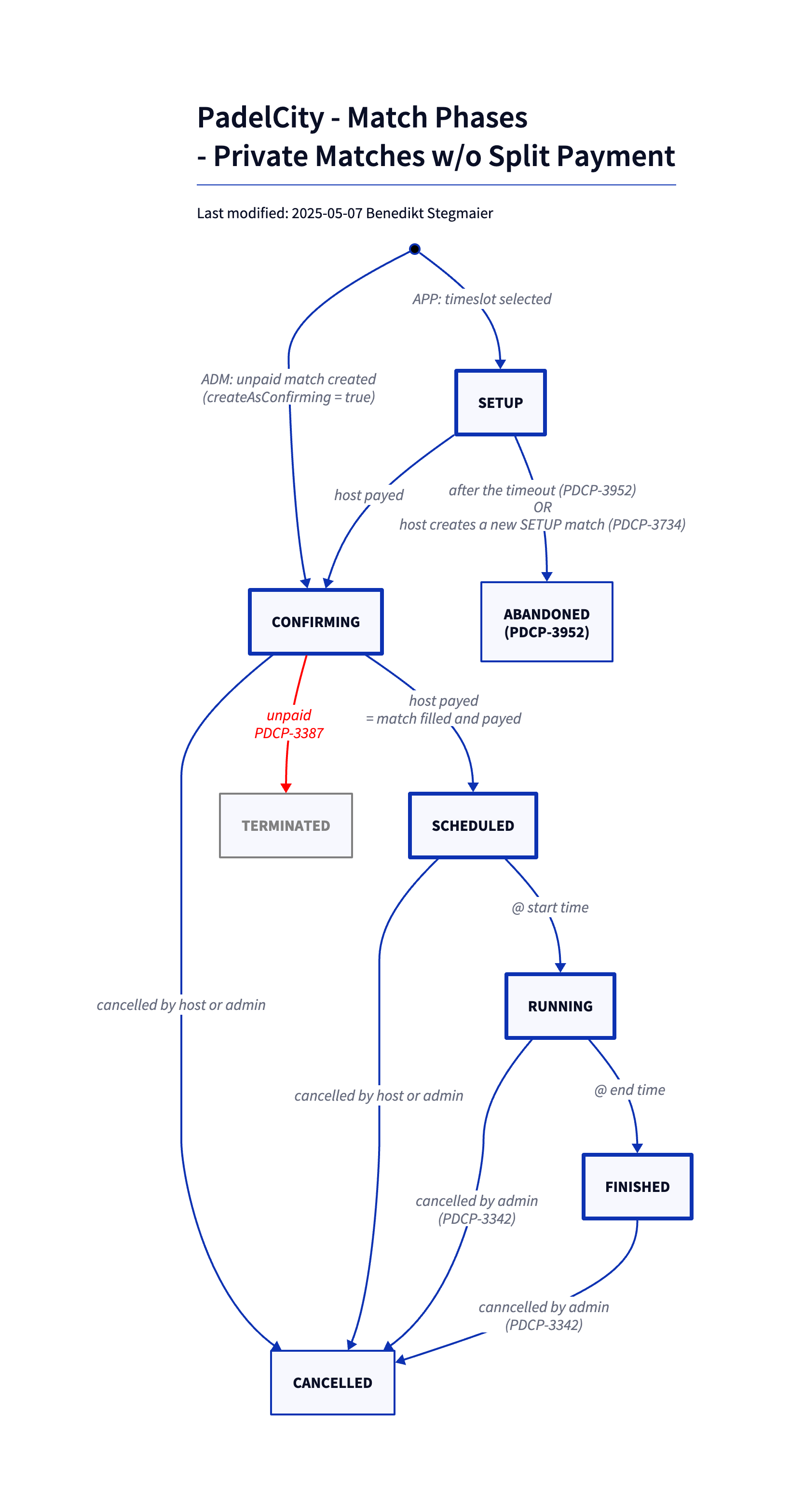
match_phases_private.png
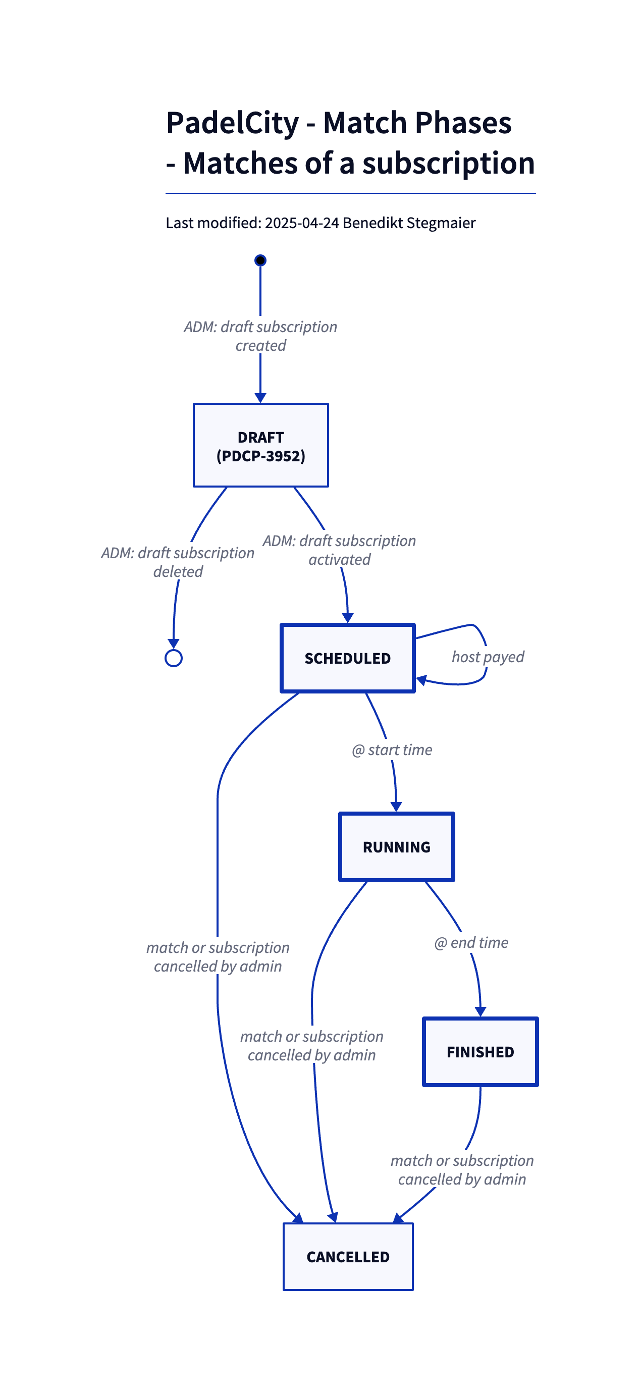
match_phases_subscription.png
match_player_states.png
wellpass_account_linking.png
wellpass_account_unlinking.png
wellpass_booking.png
wellpass_checkin.png