Diagrams
match_phases_legend.png
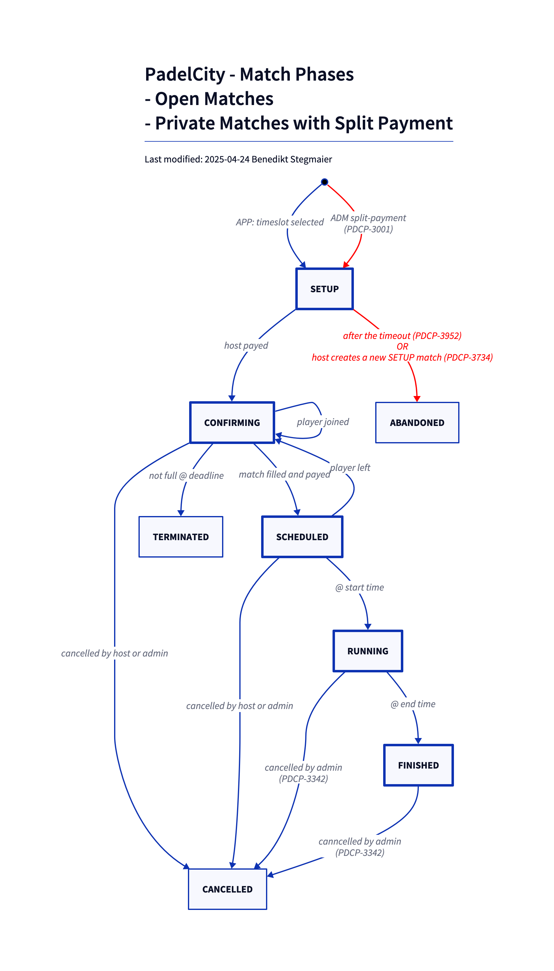
match_phases_open.png
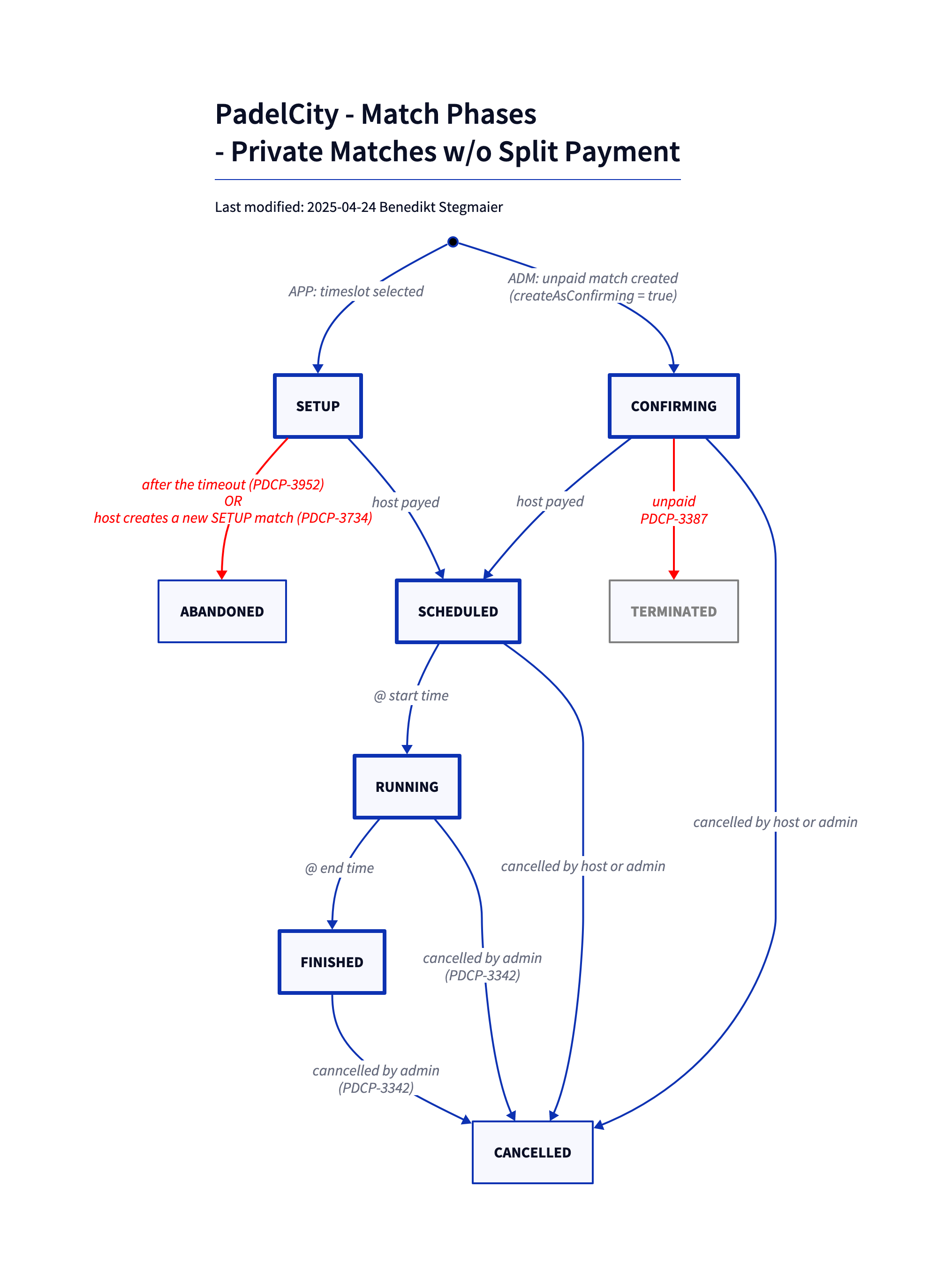
match_phases_private.png
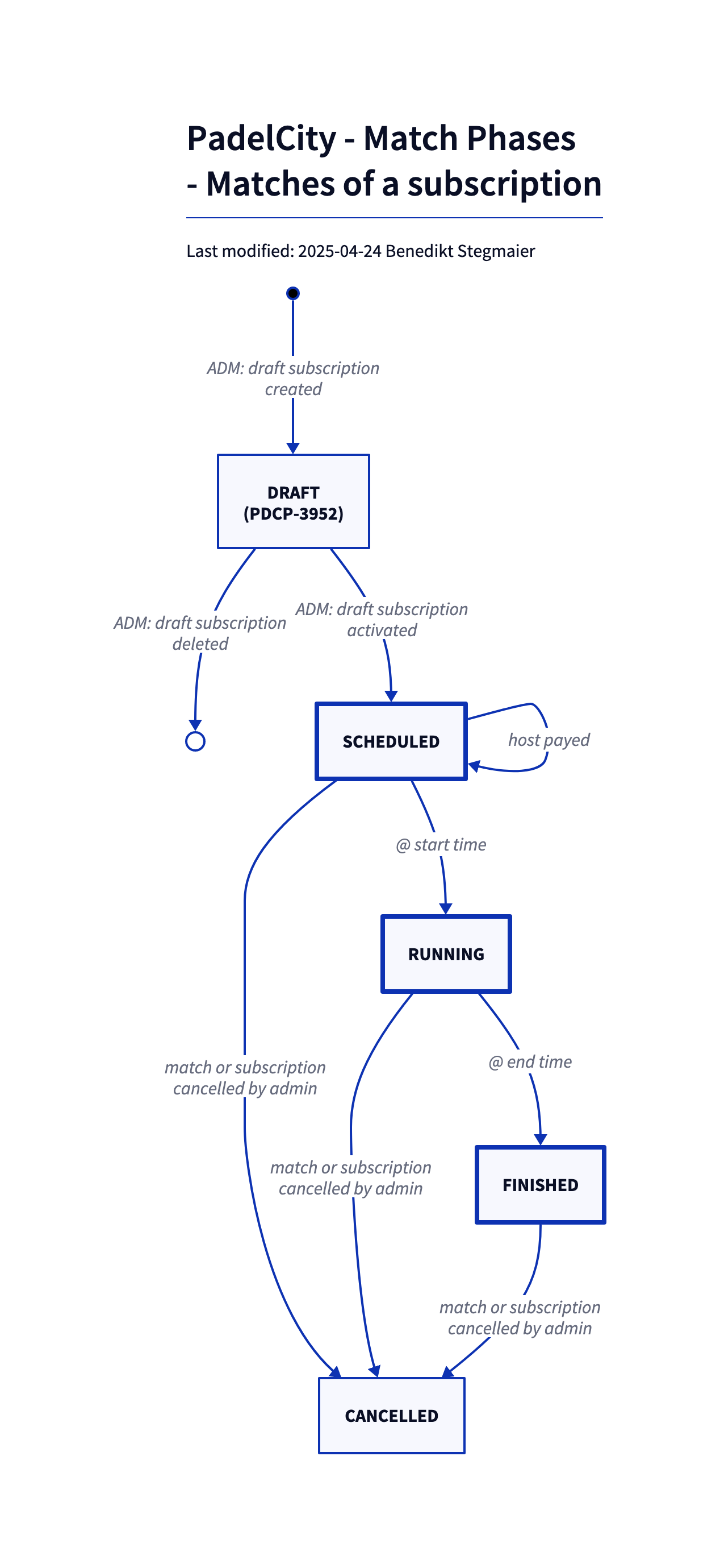
match_phases_subscription.png